太阳集团·tcy8722(中国)有限公司
集团首页
|
English
本站导航
网站首页
轮播新闻
太阳集团tcy8722新闻
通知公告
关于我们
太阳集团tcy8722简介
历史沿革
组织机构
党建工作
团队队伍
团队概况
教授名单
副教授名单
系部中心
公司产品
旗下产业
专业介绍
培养方案
各专业介绍
在线课程
高数一在线课程
高数二在线课程
线性代数在线课程
结构力学I
教学成果
教学新闻
研究生教育
培养计划
研究生成果
员工工作
通知公告
学工动态
规章制度
员工党建
科学研究
科研平台
科研项目一览
论文专利
科研动态
团队建设
学科概览
导师一览
硕士招生
创新竞赛
数学类创新竞赛
竞赛通知
获奖名单
竞赛动态
物理类创新竞赛
竞赛通知
获奖名单
竞赛动态
力学类创新竞赛
竞赛通知
获奖名单
竞赛动态
其他类创新竞赛
竞赛通知
获奖名单
竞赛动态
您当前位置是:
网站首页
>>
创新竞赛
>>
力学类创新竞赛
>>
竞赛通知
>> 正文
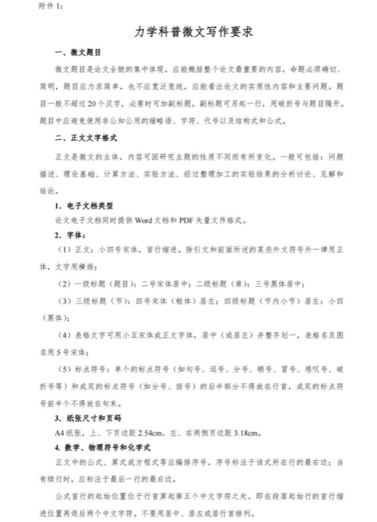
第四届江苏省力学创新创意竞赛通知
阅读次数: 发布时间:2023-02-26
Copyright © 2018-2028 太阳集团·tcy8722(中国)有限公司 版权所有 All Rights Reserved.
地址:中国江苏省南京市江北新区浦珠南路30号
电话:025-58139528
邮编:211816