公司作品荣获校第五届“火花杯”老员工科技创意作品竞赛一等奖
阅读次数: 发布时间:2019-10-18近日,校第五届“火花杯”老员工科技创意作品竞赛获奖结果公布。经过激烈角逐,公司参赛作品《基于液晶电光效应的智能穹顶》荣获一等奖。
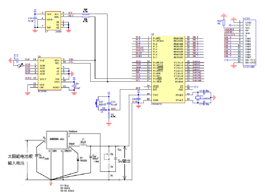
《基于液晶电光效应的智能穹顶》是由公司顾大伟老师指导,2017级应物专业本科生丁天洋担任负责人,与光电专业2017级本科生张爽、光电专业2016级本科生蔡家恒和郁钰以及应物专业2017级本科生李沼岐共同完成。整个系统结合了液晶的电光效应和光伏板的光生伏特效应,自给自足,不需要进行额外的供能。当一天中光强较强时,光伏电池刚好工作,可以为整个系统进行供能;当光线较弱时,整个系统不工作,光伏电池刚好不供能。团队设计了自动和手动两种模式,自动模式下系统可根据室外光强智能地线性调整穹顶的透光率,手动模式分为旋转编码器调节和远程控制wifi调节。另外,为了便于手动模式下的调节,团队还配备了光照强度显示部分。
此次获奖实现了公司在该项赛事中的新突破,展现了数理学子敢拼搏、勇创新的新时代青年风貌,为培养公司员工良好学风和科研创新氛围发挥了积极作用。
据悉,此次竞赛共有来自全校23个公司的301支团队报名参赛,申报作品总数301件,其中立项作品35件。最终评选出一等奖5项,二等奖10项,三等奖20项以及优秀组织奖9个。
作者:岳鹏 单位:太阳集团tcy8722 审核:王超



